咨询热线
15343541037
网站首页
Home
关于我们
About Us
企业文化
资质荣誉
组织架构
业务领域
新闻资讯
News
公司动态
行业新闻
通知公告
招标信息
Business
招标公告
中标公告
项目信息
Project
地质类项目
安全类项目
水保类项目
政策法规
Policy
法律法规
行业标准
人力资源
Join us
人才理念
诚聘英才
联系我们
Contact us
当前位置:
首页
项目信息
安全类项目
地质类项目
安全类项目
水保类项目
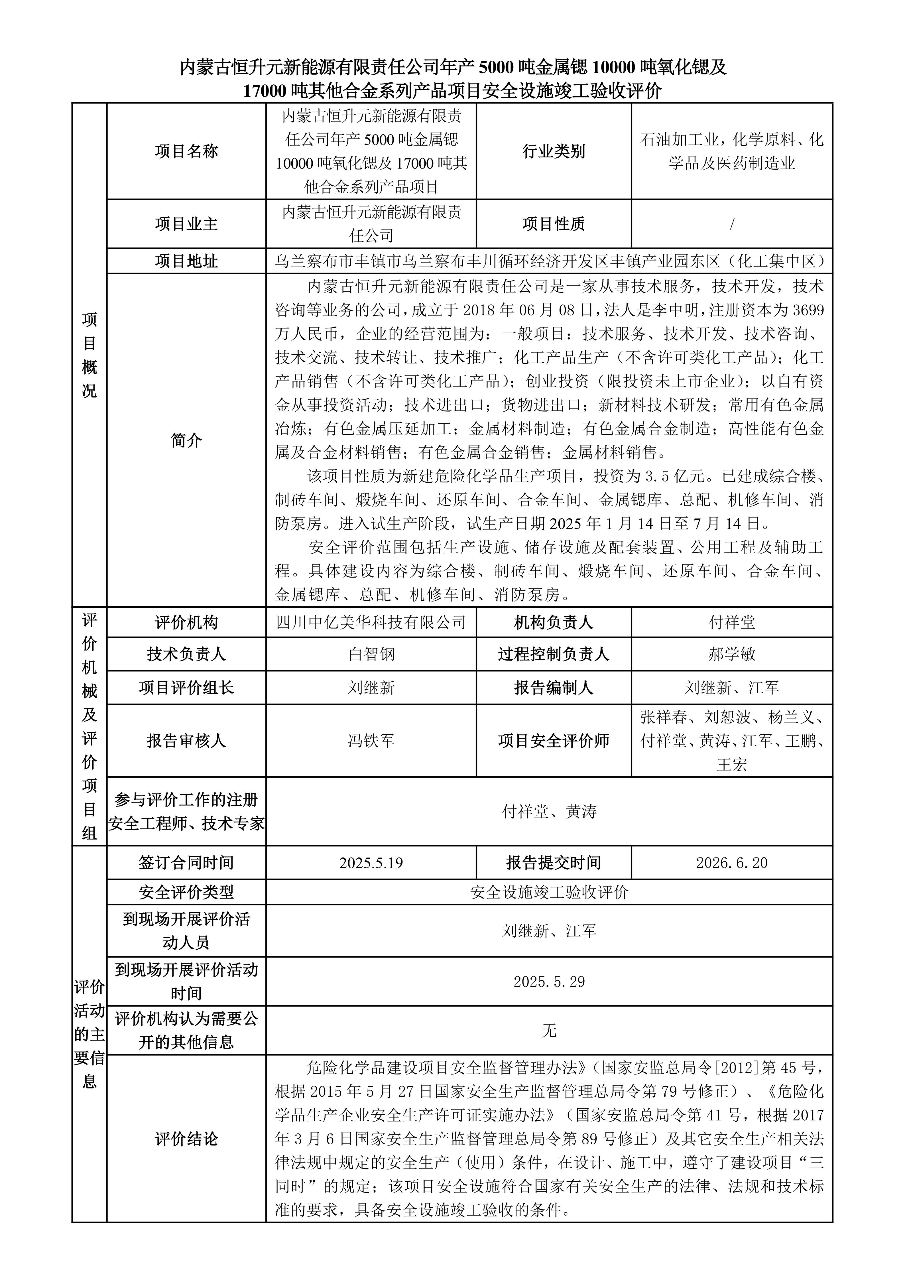
内蒙古恒升元新能源有限责任公司年产5000吨金属锶10000吨氧化锶及17000吨其他合金系列产品项目
2025-10-23
上一篇:
乌兰察布市鑫达石油有限责任公司察哈尔右翼前旗小淖分公司增加LNG60m3储气罐,加气机及充电桩项目
上一篇:
四川苍溪吉通能源有限责任公司液化冷箱技改项目安全预评价